Instance Verification Kit (IVK)
spin lock @ [46973+22+/linux-3.19-rc1/drivers/usb/gadget/udc/mv_udc_core.c]
Instance Signature: lock
|
The Matching Pair Graph:
|
|
Function Name
|
Control Flow Graph (CFG)
|
Events Flow Graph (EFG)
|
Source Correspondence
|
|
irq_process_suspend
|
|
|
[46758+19+/linux-3.19-rc1/drivers/usb/gadget/udc/mv_udc_core.c]
|
|
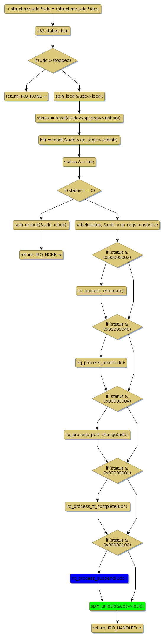
mv_udc_irq
|
|
|
[48107+10+/linux-3.19-rc1/drivers/usb/gadget/udc/mv_udc_core.c]
|